DCT10 - Manual de instalación Paradox
PS45 - Manual de Instalación Paradox
DCTXP2 - Manual de Instalación Paradox
RPT1 - Manual de Instalación Paradox
HUB2 - Ficha Técnica Paradox
NV780MX - Manual de Instalación Paradox
NV35M - Manual de Instalación Paradox
EVO192 - Manual de Instalación Paradox
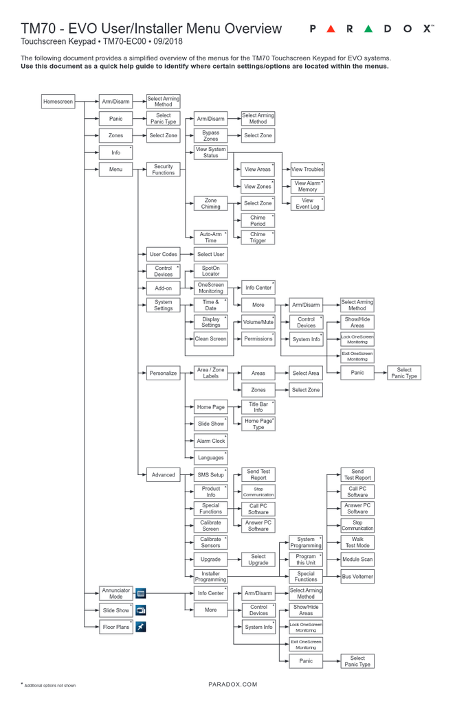
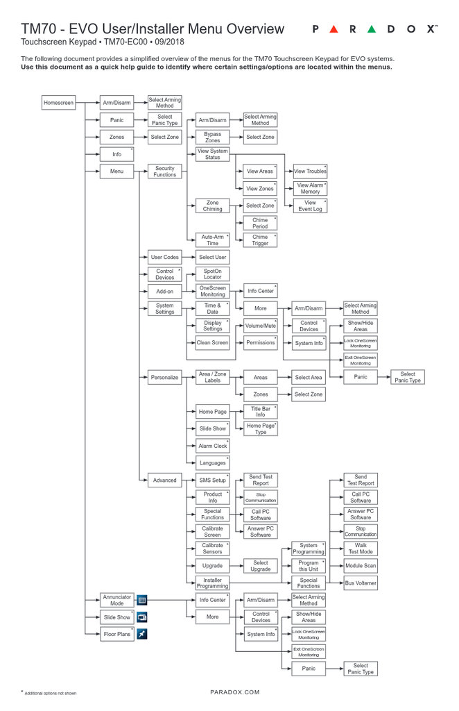
TM70 - Manual de Instalación Paradox
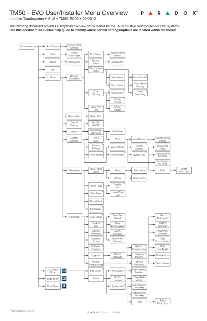
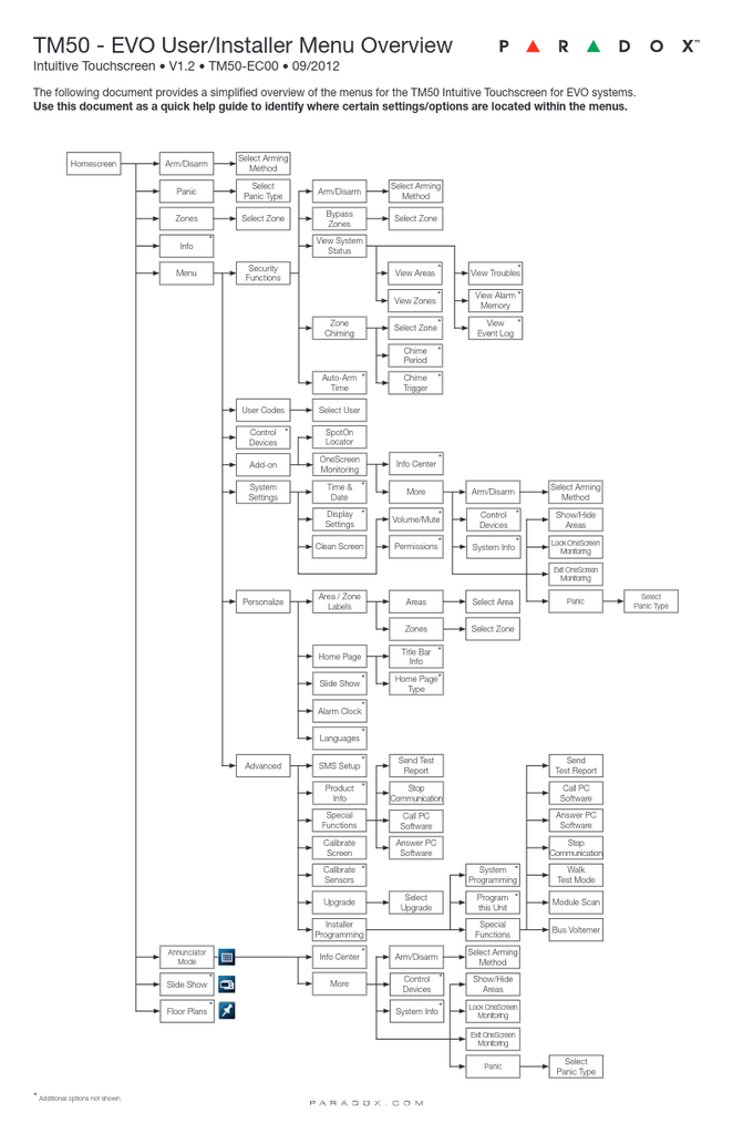
TM50 - Manual de Instalación Paradox
TMx0 - Manual de Instalación Paradox
MG50xx - Manual de Instalación Paradox
MG50xx - Guía de Programación
MG50xx - Manual del Usuario
Cargando